2021年2月期 有価証券報告書
-2021年5月27日-
一覧ページへ戻る
目次
扉
中扉
目次
表紙
[第一部]企業情報
[第1]企業の概況
[第2]事業の状況
[第3]設備の状況
[第4]提出会社の状況
[第5]経理の状況
[第6]提出会社の株式事務の概要
[第7]提出会社の参考情報
[第二部]提出会社の保証会社等の情報
レビュー報告書
<戻る
△表紙へ
次へ>
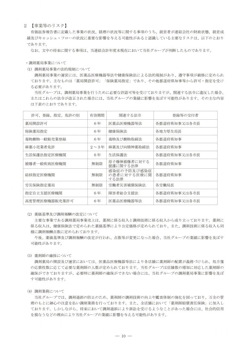
事業等のリスク
<戻る
△表紙へ
次へ>